Crazy Garden
Le plateau de jeu est constitué de 9x9 cases. Le but du jeu est de générer un maximum d'argent et d'avoir un jardin le plus productif possible, dans les limites du plateau. Pour la version terminal, le jeu se joue avec des commandes et affiche le jardin entre chaque action.
Commandes
sell: Vendre les plantes générées.shop: Ouvrir la boutique.place <n seed or engine> x y: Placer une graine ou une machine à l'emplacement (x, y).del x y: Supprimer une machine ou une graine à l'emplacement (x, y).
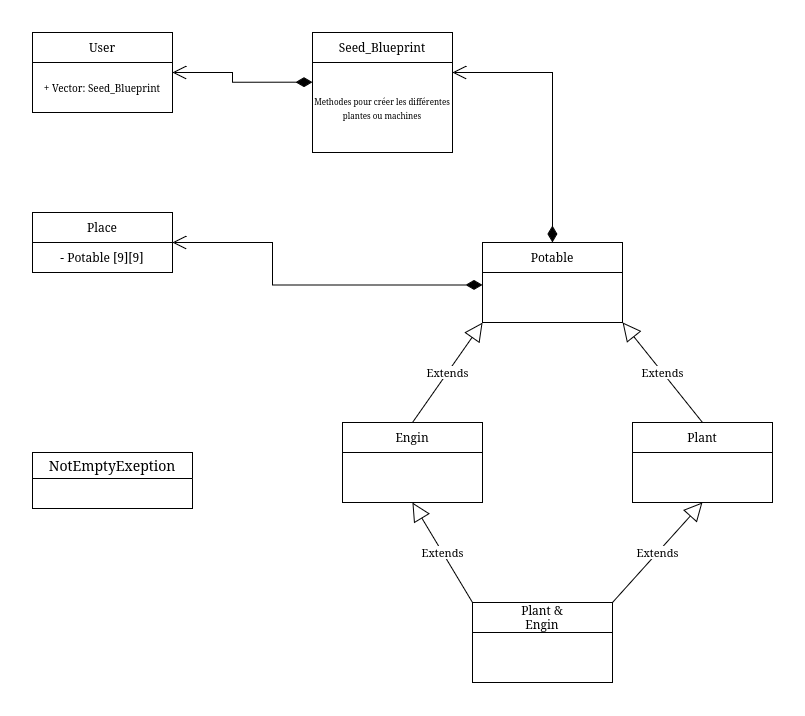
UML

Plantes
Tournesol (10 $)
- Production : 5 $/min.
Rose (50 $)
- Production : 10 $/min.
Cactus (150 $)
- Production : 50 $/min.
- Effet spécial : Réduit de moitié la production des 4 cases adjacentes (sauf si c'est un autre cactus).
Anis étoilé (500 $)
- Production : 7,5 $/min de base.
- Effet spécial : La production est multipliée par le nombre d'anis étoilés adjacents (inclut elle-même par défaut, donc 1 × 7,5 $).
Coquelicot (2 000 $)
- Production : 150 $/min.
- Effet spécial : Si un événement survient sur l'une des 4 cases adjacentes, la plante disparaît et doit être replacée.
Machines
Les plantes génèrent de l'argent uniquement si elles sont arrosées. Les machines servent à arroser ou à fertiliser les plantes. Les engrais doublent la productivité des plantes. Appliquer plusieurs fois de l'engrais sur la même case n'a aucun effet supplémentaire.
Jet d'eau vertical (haut/bas) (200 $)
- Effet : Arrose ou fertilise verticalement vers le haut ou vers le bas (peut être placé en bas pour arroser jusqu'en haut, ou en haut pour arroser jusqu'en bas).
Jet d'eau horizontal (gauche/droite) (200 $)
- Effet : Arrose ou fertilise horizontalement vers la gauche ou vers la droite (peut être placé à gauche pour arroser jusqu'à droite, ou à droite pour arroser jusqu'à gauche).
Jet d'eau/engrais circulaire v1 (5 $)
- Effet : Arrose ou fertilise dans un rayon de 1 case (carré de 3x3 centré sur la machine).
Jet d'eau/engrais circulaire v2 (200 $)
- Effet : Arrose ou fertilise dans un rayon de 2 cases (carré de 5x5 centré sur la machine).
Jet d'eau/engrais circulaire v3 (10 000 $)
- Effet : Arrose ou fertilise dans un rayon de 4 cases (carré de 9x9 centré sur la machine).
Plantes-Machines
Les plantes-machines combinent les propriétés des plantes et des machines.
Plante carnivore mécanique (400 $)
- Effet : Arrose les 4 cases adjacentes (y compris elle-même).
- Production : 200 $/min.
- Attention : Ne pas placer d'autres machines à côté (4 cases adjacentes), sinon elles seront détruites.
Sapin mécanique (10 000 $)
- Effet : Arrose et fertilise en ligne vers la droite sur 8 cases.
- Production : 100 $/min.